热线电话:0516-88985191 新沂好就业——新沂市公共就业和人才服务平台欢迎你!
关闭
您当前的位置:首页 > 网站公告

新沂市2026年春风行动“凤还巢”工程暨就业援助季系列招聘活动活动安排返回公告列表 >>

2026-01-27

为全面贯彻实施就业优先战略促进高质量充分就业,进一步满足我市重点企业用工需求和失业人员、高校毕业生、退役军人等重点群体就业需求,促进农村劳动力就地就近就业,引导外出务工人员返乡就业,为我市经济社会发展提供坚强的就业保障,根据上级工作安排,拟在20261-3全市范围内开展2026年春风行动暨就业援助季系列招聘活动

新春将至,人社就业服务暖心上线!

为精准对接企业用工与求职者就业需求,春节前后,新沂市人社局持续开展“春风行动”暨就业援助季系列招聘活动,以“周周有招聘、月月有活动”的高频次服务模式,搭建政企对接金桥

让招聘不停歇、求职有方向

全方位护航新春就业季,助力用工求职双向双赢!

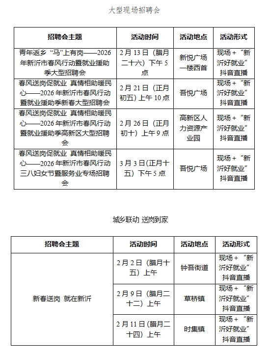
活动主题:春风送岗促就业 真情相助暖民心

活动时间:2026年1月——3月

活动安排:


image.png

image.png


image.png


image.png


招聘企业参与方式

企业登录“就在江苏”https://ntha.js365job.com/recruitment/home或“苏心聘”微信小程序找到“网络/现场招聘会”选择对应招聘会场次,点击“我要预定”即可参会。(社保网办账号通用)

image.png

image.png


求职者可登录“就在江苏”或“苏心聘”微信小程序线上投递简历,更多岗位信息还可以登录新沂人社局“新沂好就业”网站或关注“新沂人社在线”微信公众号查看。

组合图.jpg


新春求职暖意浓,好岗福利全配齐!愿大家都能乘上新春就业东风,找到心仪好工作、遇见职场新机遇,带着满满收获欢欢喜喜过新年~

我们招聘会现场不见不散,祝各位求职顺利、新春大吉!






客服服务热线
0516-88985191
8:30-17:30
关于我们
产品与服务
收费与推广
网站特色
咨询反馈
微信公众号
手机浏览

Copyright 2020 版权所有 新沂市东陇海人才交流服务有限公司 苏ICP备20016149号-1

地址:江苏省新沂市钟吾路51号 EMAIL:2436751601@qq.com

用微信扫一扫

欢迎关注
“新沂人社在线”公众号
了解人社资讯
欢迎添加
“新沂好就业”微信号